| নং | শিরোনাম | সেবার ধাপ | কার্যকলাপ |
|---|---|---|---|
| | |||
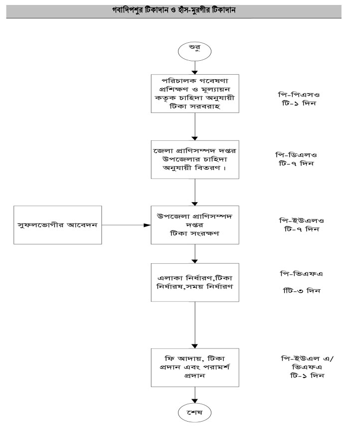
| ১ | টিকা প্রদান | দেখুন | |
| ২ | প্রশিক্ষন | দেখুন | |
| ৩ | গবাদি পশুর কৃত্রিম প্রজনন | দেখুন | |
| ৪ | চিকিৎসা | দেখুন | |
| ৫ | ফার্ম রেজিষ্টেশন | দেখুন | |
| ৬ | খামার স্থাপনের জন্য উদ্ধোদ্ব করন | দেখুন | |
| ৭ | ক্ষুদ্র ঋণ বিতরণ | দেখুন | |
| ৮ | ঘাসচাষের জন্য পরামর্শ প্রদান ও চারা বিতরন | দেখুন |